Browse our range of reports and publications including performance and financial statement audit reports, assurance review reports, information reports and annual reports.
Compliance with domestic and international travel requirements in Services Australia

Please direct enquiries through our contact page.
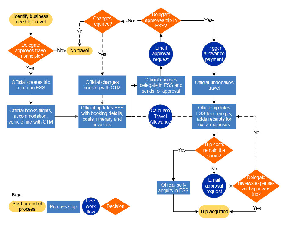
The objective of this audit is to assess the effectiveness of Services Australia’s compliance with domestic and international travel requirements.
Audit criteria
The ANAO proposes to examine:
- Has Services Australia developed appropriate arrangements to manage domestic and international travel in accordance with whole of Australian Government requirements?
- Has Services Australia implemented effective controls and processes for domestic and international travel in accordance with its policies and procedures?